返回
海能知识库
网站首页
美食营养
游戏数码
手工爱好
生活家居
健康养生
运动户外
职场理财
情感交际
母婴教育
时尚美容
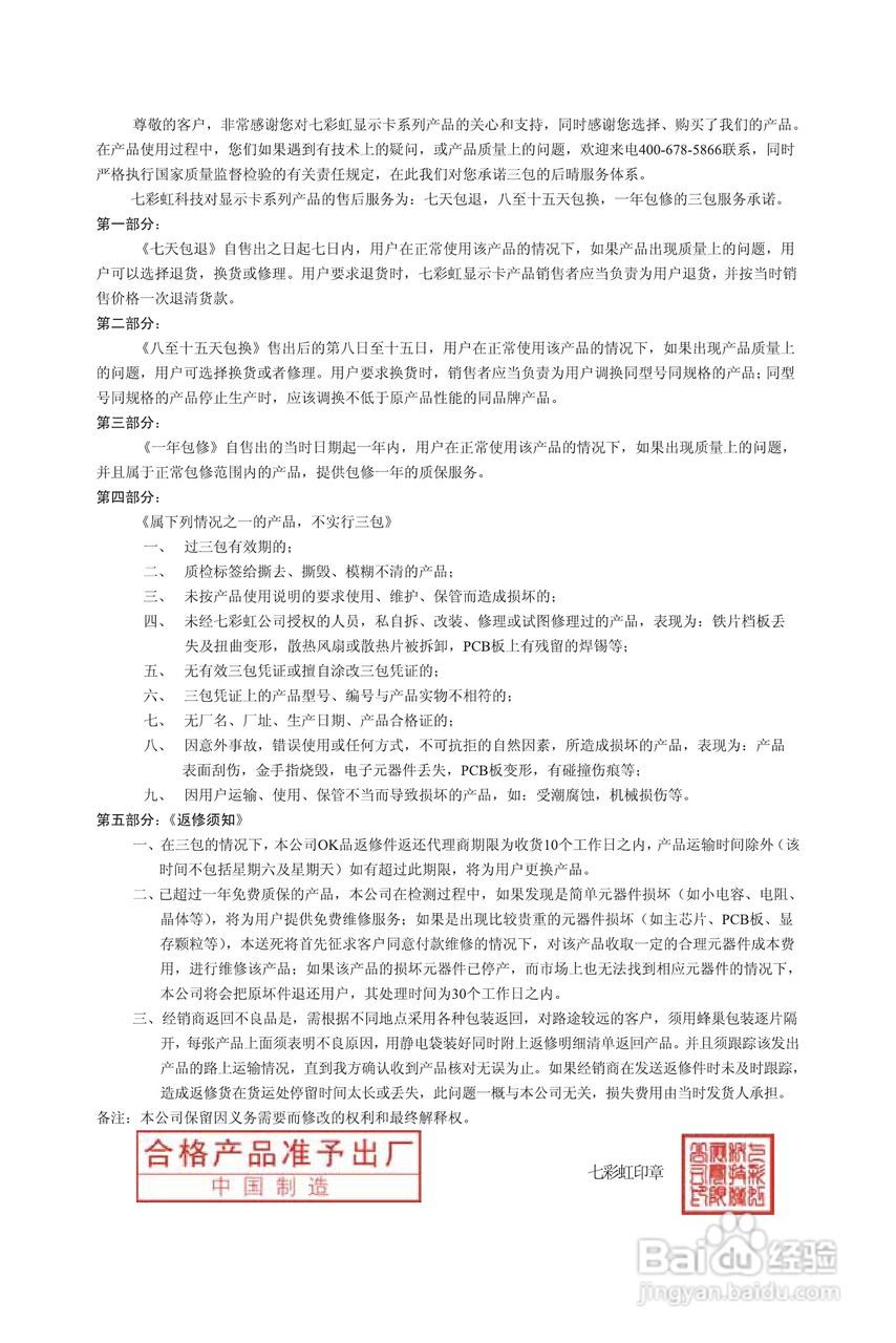
七彩虹:逸彩9600GSO-GD3 CF黄金版 TC 1G M12说明书:[4]
时间:2024-11-28 16:27:20
本篇为《七彩虹:逸彩9600GSO-GD3 CF黄金版 TC 1G M12说明书》,主要介绍该产品的使用方法以及常见故障解决方案。
七彩虹:逸彩9600GSO-GD3 CF黄金版 TC 1G M12说明书:[1]
七彩虹:逸彩9600GSO-GD3 CF黄金版 TC 1G M12说明书:[2]
七彩虹:逸彩9600GSO-GD2 CF黄金版 TC 1G M20说明书:[4]
七彩虹:逸彩9600GSO-GD2 CF黄金版 TC 1G M20说明书:[3]
七彩虹:逸彩9600GSO-GD2 CF黄金版 TC 1G M30说明书:[3]
为你推荐:
装模作样的意思
隔断墙用什么材料
情人节送闺蜜什么礼物
己所不欲 勿施于人的意思
廉航是什么意思
帝国主义的意思
网络编辑是做什么的
一丘之貉的意思
qfii是什么意思
领导生日祝福语
© 2025 海能知识库
信息来自网络 所有数据仅供参考
有疑问请联系站长 site.kefu@gmail.com