返回
海能知识库
网站首页
美食营养
游戏数码
手工爱好
生活家居
健康养生
运动户外
职场理财
情感交际
母婴教育
生活知识
知识问答
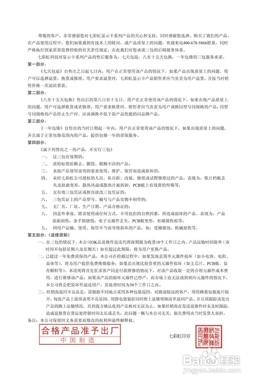
七彩虹:逸彩9600GT-GD3 CF黄金版 TC 1G N11说明书:[4]
时间:2026-02-22 02:04:28
本篇为《七彩虹:逸彩9600GT-GD3 CF黄金版 TC 1G N11说明书》,主要介绍该产品的使用方法以及常见故障解决方案。
(共篇)
上一篇:
七彩虹:逸彩9600GT-GD3 CF黄金版 TC 1G N11说明书:[3]
七彩虹:逸彩9600GT-GD3 CF黄金版 TC 1G N11说明书:[2]
七彩虹:逸彩9600GT-GD3 CF黄金版 TC 1G M10说明书:[4]
七彩虹:逸彩9600GT-GD3 CF黄金版 TC 1G M10说明书:[1]
七彩虹:逸彩9600GT-GD3 CF黄金版 TC 1G M10说明书:[3]
为你推荐:
如何减肥
苹果手机怎么连接到电脑
网上订票怎么取票
柠檬蜂蜜怎么制作
真三国无双7攻略
有过敏性鼻炎怎么办
名门攻略
马克思佩恩3攻略
股票开盘价怎么定
幻想三国志1攻略
© 2026 海能知识库
信息来自网络 所有数据仅供参考
有疑问请联系站长 site.kefu@gmail.com