返回
海能知识库
网站首页
美食营养
游戏数码
手工爱好
生活家居
健康养生
运动户外
职场理财
情感交际
母婴教育
生活知识
生活百科
知识问答
更多知识
索尼DCR-DVD810E型数码摄录一体机使用说明书:[10]
时间:2026-03-09 21:17:59
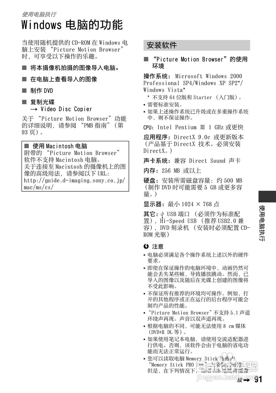
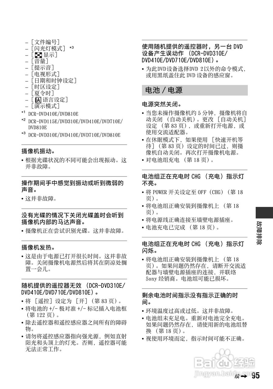
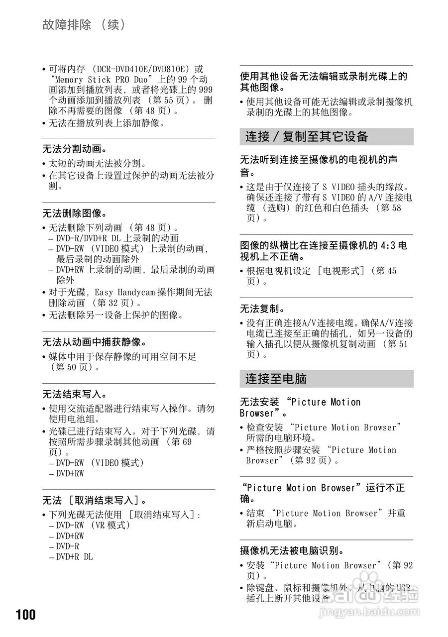
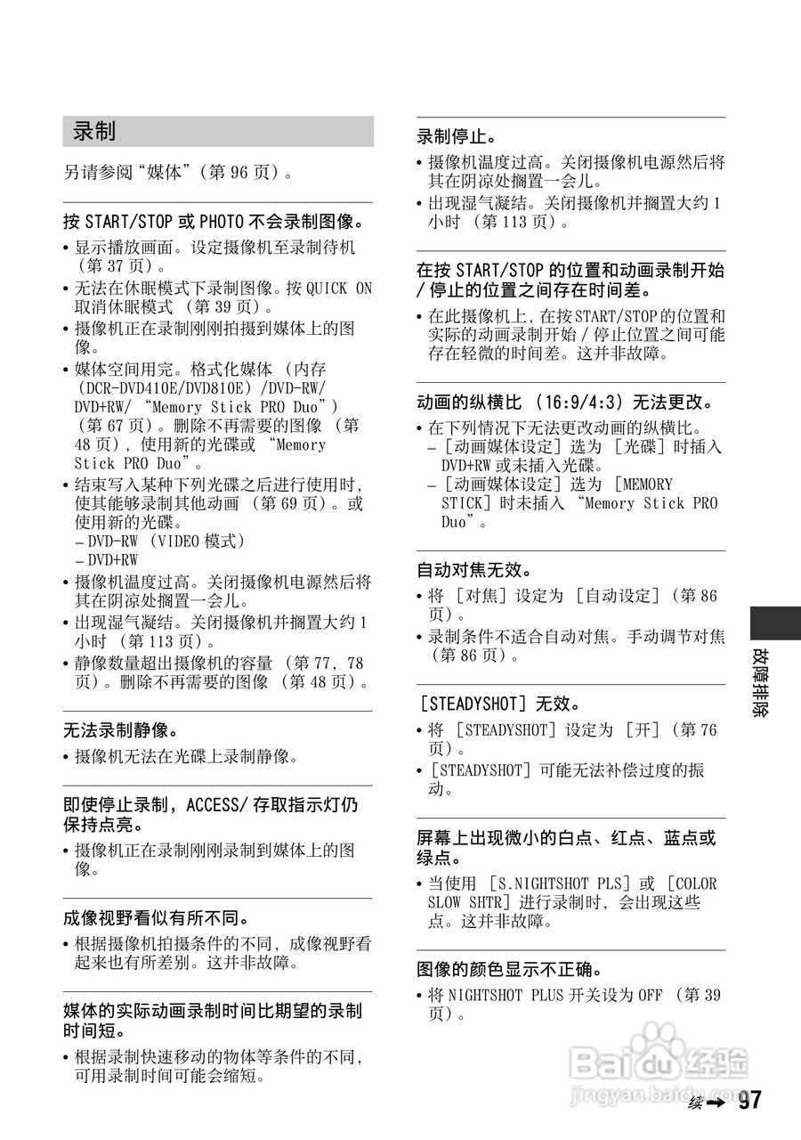
本篇为《索尼DCR-DVD810E型数码摄录一体机使用说明书》,主要介绍该产品的使用方法以及常见故障解决方案。
(共篇)
上一篇:
|
下一篇:
索尼DCR-DVD810E型数码摄录一体机使用说明书:[12]
索尼DCR-DVD810E型数码摄录一体机使用说明书:[11]
索尼DCR-DVD810E型数码摄录一体机使用说明书:[13]
索尼HDR-CX7E型数码HD摄录一体机使用说明书:[10]
索尼DCR-DVD810E型数码摄录一体机使用说明书:[3]
为你推荐:
纪念币怎么预约
功能下降怎么办
电脑怎么连接电视
眼睛斜视怎么矫正
小产权房怎么贷款
晚上睡觉出虚汗怎么回事
进击的巨人巨人怎么来的
会议通知怎么写
怎么做凉皮
怎么判断自己的脸型
© 2026 海能知识库
信息来自网络 所有数据仅供参考
有疑问请联系站长 site.kefu@gmail.com